A team of coffee farmers in South America know climate change will affect timing, water use, and yields, but they’re not sure how to make adjustments for their particular crops based on the latest science. Water basin managers in the Rockies are making long-term water supply plans but they need more localized climate projections and could use the help of experts to create and interpret those projections.
When a stakeholder, like a water basin manager, has a very particular science need, they will sometimes collaborate with experts to get the job done in a process called co-production. These projects can take years and require a stable working relationship among a wide variety of groups that have different backgrounds, knowledge bases, and needs. For instance, scientists usually work toward publication – stakeholders might instead be working toward a policy or a change in practice. Because of these disparities, communication is a vital part of the process.

How can we ensure success? Institutional support from both the research team’s institution and the stakeholder’s institution go a long way. Without institutional support, the team might not be able to even find the time to collaborate effectively.
The experience level and skill of the project leader or leaders, who set the standards for the project, also matter a great deal. Ideally, the team leads are able to facilitate effective meetings and help the project run smoothly, and everyone happily participates in the project. In practice, some projects work better than others, and we wanted to know why.
Researchers like Djenontin and Meadow (2018) have analyzed co-production studies, from Superfund site remediation in Arizona to agricultural practice improvement in West Africa. They found that variables in co-production projects include things like the context in which the research takes place (the institutions, the cultures), the inputs (inclusivity, trust, mutual understanding), the co-production activities (project design and implementation), and the resulting impacts. Here’s the figure they developed. This research is descriptive of past projects and gives us a skeleton structure of the components that usually go into co-production.

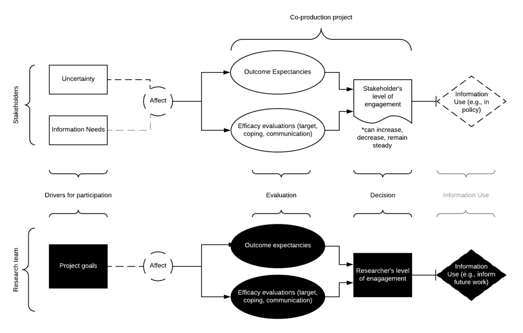
As a communication researcher, I also wanted to know what we could learn from communication scientists. For instance, some have modeled interactions between doctors and patients where doctors have to take in information from their patients and come to a shared understanding of what the patient needs before sharing the science and developing a treatment plan.
I hunted down a model that maps out this process of creating a shared understanding. The theory of motivated information management (TMIM) describes the cognitive and procedural steps that go into information-seeking. I worked with socio-economic researcher Jill Lackett to interview 15 stakeholders from co-production projects and used their insights to develop a co-production model of TMIM. The resulting model (see figure below) answers questions like:
- Drivers for participation: What were the uncertainties and information needs at play?
- Affect: Were they hopeful about the collaboration? Were they concerned or trepidatious about the research team making the effort to understand their situation and be flexible?
- Evaluation: How did stakeholders view the future outcome of the project (positive/negative)? How did they view the capabilities of the researchers to get them there (target efficacy)? How did they view their shared ability to understand each other throughout the process (communication efficacy)? Finally, how did they view their own ability to actually use the information (coping efficacy)?
- Decision: Based on these evaluations, how involved were the stakeholders at various parts of the project?
- Information use: How was the information actually put into practice, if at all?
Note that I only interviewed stakeholders, representing the top half of the model. TMIM also includes the information provider (i.e., the research team), so I proposed similar categories for the research team’s side of things, in black.

This model plays really well off Djenontin and Meadow’s co-production variables, but it goes deeper in that it explains why these variables came into play. Trust matters to the Djenontin and Meadow study, but how do researchers build trust? What are the mechanisms? TMIM shows us that stakeholders are more or less engaged in the project based things like target efficacy, or how capable and knowledgeable they think the research team is.
Secondly, TMIM is a great model for co-production team leaders to use as an evaluative tool. Using TMIM, they might spend more time tracking the expectations and efficacy evaluations of everyone involved. Without TMIM, they might build a list of shared goals but entirely miss that the stakeholder isn’t sure they’ll be able to interpret the research team’s jargon. Or they might make a communication plan that works for everyone but miss the fact that the research team was trepidatious going in, causing tension in meetings.
Effective co-production takes skill, coordination, and effort. While other accounts of co-production indicate the need for institutional support and general skill on the part of the project leads, this model outlines a map for success. TMIM is a robust model that has been developed and applied for situations like co-production, making this model useful for future co-production practice and evaluation.
